StatCounter - Free Web Tracker and Counter

oficina virtual de la dgii Dgii inaugura renovada oficina de servicios en la lincoln

Ingreso a la oficina virtual de la ccss

If you are looking for De igual forma, si usted hace doble clic, con el puntero del mouse, le you've visit to the right web. We have 35 Pictures about De igual forma, si usted hace doble clic, con el puntero del mouse, le like ¿Cómo funciona una oficina virtual? | City Office, DGII: Oficina Virtual de la Dirección General de Impuestos Internos 2023 and also DGII: Oficina Virtual de la Dirección General de Impuestos Internos 2023. Here you go:

De Igual Forma, Si Usted Hace Doble Clic, Con El Puntero Del Mouse, Le

De igual forma, si usted hace doble clic, con el puntero del mouse, le www.dgii.gov.do

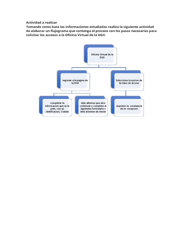
Accesos A La Oficina Virtual De La DGII SDG | PDF

Accesos A La Oficina Virtual de La DGII SDG | PDF es.scribd.com

DGII: Dirección General De Impuestos Internos 2023

DGII: Dirección General de Impuestos Internos 2023 megustarepublicadominicana.com

Personas Jurídicas Ya Pueden Actualizar RNC Por Oficina Virtual De La DGII

Personas jurídicas ya pueden actualizar RNC por Oficina Virtual de la DGII invertix.com.do

DGII Recaudó 48,710.8 Millones De Pesos En Mayo ~ TODO NEGOCIO DOMINICANO

DGII recaudó 48,710.8 millones de pesos en mayo ~ TODO NEGOCIO DOMINICANO todonegociodominicano.blogspot.com

DGII: Oficina Virtual De La Dirección General De Impuestos Internos 2023

DGII: Oficina Virtual de la Dirección General de Impuestos Internos 2023 megustarepublicadominicana.com

Conoce La Oficina Virtual De La DGII - Blog GrupoSR

Conoce la oficina virtual de la DGII - Blog GrupoSR www.gruposr.do

remotely oficina dgii

DGII Token By Direccion General De Impuestos Internos (DGII)

DGII Token by Direccion General de Impuestos Internos (DGII) appadvice.com

Formulario IR-2: Impuesto Sobre La Renta ISR - GUÍA 2023

Formulario IR-2: Impuesto Sobre la Renta ISR - GUÍA 2023 www.formularioshoy.com

Taller: Manejo De La Oficina Virtual DGII - CENCANE

Taller: Manejo de la Oficina Virtual DGII - CENCANE cencane.com

dgii oficina manejo

Ingreso A La Oficina Virtual De La CCSS - YouTube

Ingreso a la Oficina Virtual de la CCSS - YouTube www.youtube.com

ccss oficina virtual la

¿Cuáles Son Los Dispositivos De Seguridad Para Usar La Oficina Virtual

¿Cuáles son los dispositivos de seguridad para usar la Oficina Virtual pagprueba.guru-soft.com

DGII: Rectificativa ITBIS Se Podrá Realizar Por Oficina Virtual – El

DGII: Rectificativa ITBIS se podrá realizar por Oficina Virtual – El elnuevodiario.com.do

Cómo Solicitar NCF DGII República Dominicana - YouTube

Cómo solicitar NCF DGII República Dominicana - YouTube www.youtube.com

dgii dominicana ncf

DGII Permitirá Modificar Declaraciones Juradas En Oficina Virtual - El

DGII Permitirá Modificar Declaraciones Juradas En Oficina Virtual - El eljacaguero.com.do

Mejora Tecnológica De La DGII Permite Modificar Declaraciones Juradas

Mejora tecnológica de la DGII permite modificar declaraciones juradas www.diariolibre.com

¿Cómo Funciona Una Oficina Virtual? | City Office

¿Cómo funciona una oficina virtual? | City Office cityoffice.com.mx

‎Para Poder Aplicar Una Placa De Exhibición Por La Oficina Virtual Que

‎Para poder aplicar una placa de exhibición por la oficina virtual que ayuda.dgii.gov.do

DGII: Oficina Virtual, Consulta Y Teléfono - Gob´DO Digital

DGII: Oficina virtual, consulta y teléfono - Gob´DO Digital gob-do.digital

DGII Suspenderá Labores En Plataforma Digital Sábado Y Domingo Para

DGII suspenderá labores en plataforma digital sábado y domingo para panoramaurbanord.com

DGII Inaugura Renovada Oficina De Servicios En La Lincoln

DGII inaugura renovada oficina de servicios en la Lincoln dgii.gov.do

dgii oficina renovada inaugura internos direccion loquesucede

¿Cómo Acceder A La Oficina Virtual En El App Colmédica? - YouTube

¿Cómo acceder a la Oficina Virtual en el App Colmédica? - YouTube www.youtube.com

DGII: Oficina Virtual De La Dirección General De Impuestos Internos 2023

DGII: Oficina Virtual de la Dirección General de Impuestos Internos 2023 megustarepublicadominicana.com

DGII: Oficina Virtual De La Dirección General De Impuestos Internos 2024

DGII: Oficina Virtual de la Dirección General de Impuestos Internos 2024 megustarepublicadominicana.com

DGII Anuncia Reemplazo De Seguridad Tokens Para Dar Paso Al Acceso A La

DGII anuncia reemplazo de seguridad tokens para dar paso al acceso a la panoramaurbanord.com

5 Ventajas De La Oficina Virtual De La DGII - Impulsa Popular | Banco

5 Ventajas de la oficina virtual de la DGII - Impulsa Popular | Banco impulsapopular.com

DGII Facilita Actualización Del RNC Por Oficina Virtual | El Día

DGII facilita actualización del RNC por oficina virtual | El Día eldia.com.do

DGII Anuncia Reemplazo De Seguridad Tokens Para Dar Paso Al Acceso A La

DGII anuncia reemplazo de seguridad tokens para dar paso al acceso a la n.com.do

DGII Comienza A Reabrir Los Servicios Presenciales - N Digital

DGII comienza a reabrir los servicios presenciales - N Digital n.com.do

dgii impuestos internos servicios presenciales comienza reabrir aguajero haya rechaza sentencia facilidades contribuyentes extiende publica continuar tributarias atabales primera

PASEO POR OFICINA VIRTUAL DGII - YouTube

PASEO POR OFICINA VIRTUAL DGII - YouTube www.youtube.com

dgii oficina virtual

Cámara Santo Domingo On Twitter: "Si Quieres Saber Todo Lo Que Puedes

Cámara Santo Domingo on Twitter: "Si quieres saber todo lo que puedes twitter.com

‎Administrador Del Usuario De Oficina Virtual | Comunidad De Ayuda De

‎Administrador del Usuario de Oficina Virtual | Comunidad de Ayuda de ayuda.dgii.gov.do

DGII Anuncia Interrupción De Oficina Virtual Durante El Fin De Semana

DGII anuncia interrupción de oficina virtual durante el fin de semana cdn.com.do

Conoce La Oficina Virtual De La DGII - Blog GrupoSR

Conoce la oficina virtual de la DGII - Blog GrupoSR www.gruposr.do

dgii homeopathy neptune banca avanzada deprivation cocculus analítica neo4j rnc telecable atika diabetologie forts

DGII Permitirá Modificar Declaraciones Juradas En Oficina Virtual - N

DGII permitirá modificar declaraciones juradas en oficina virtual - N n.com.do

Dgii oficina renovada inaugura internos direccion loquesucede. Mejora tecnológica de la dgii permite modificar declaraciones juradas. ‎administrador del usuario de oficina virtual